vue2和vue3的区别
1、vue2和vue3的区别
Vue.js是一款流行的前端框架,Vue2和Vue3是它的两个主要版本。Vue3相对于Vue2有以下几个方面的改进和区别:
- 性能优化:Vue3在渲染性能和打包体积方面进行了优化,通过使用Proxy代理对象替换了Vue2中的Object.defineProperty实现响应式数据绑定,提高了数据劫持的性能。同时,Vue3也对虚拟DOM和静态节点做了优化,减少了不必要的DOM操作,提高了渲染效率。
- Composition API:Vue3引入了Composition API,它是一种基于函数的API,将逻辑相关的代码组织在一起,提高了可维护性。它通过setup函数来代替Vue2中的data、computed、watch等选项,并且可以通过ref和reactive等API来实现响应式数据绑定。
- 更好的TypeScript支持:Vue3对TypeScript的支持更加完善,提供了更好的类型推导和类型声明。
- 更好的Tree-Shaking支持:Vue3支持在编译时进行Tree-Shaking,可以减少打包体积。
- 更好的组件化工具:Vue3提供了更好的组件化工具,包括更简单的组件定义方式和更好的组件通信方式。
总之,Vue3相对于Vue2在性能、API设计、TypeScript支持、Tree-Shaking支持、组件化工具等方面都有所改进和优化,可以让开发者更加方便地进行前端开发。
2、vue2的生命周期

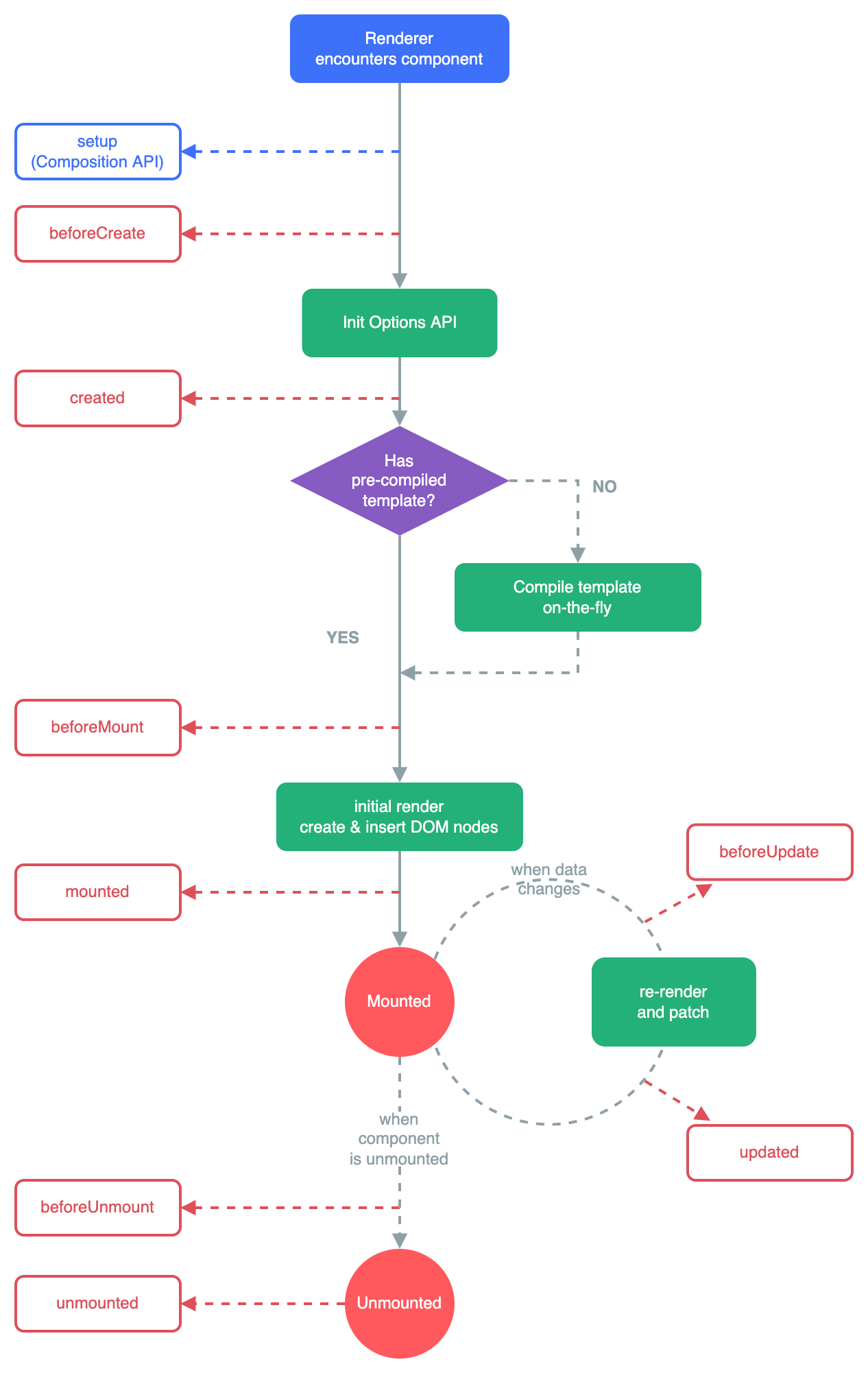
3、vue3的生命周期
4、学习资料
vue中文手册:https://www.lanmper.cn/vue
本博客所有文章除特别声明外,均采用 CC BY-NC-SA 4.0 许可协议。转载请注明来自 虾壳!